• Skip to content
  • Skip to link menu
KDE API Reference
  • KDE API Reference
  • kdepim API Reference
  • KDE Home
  • Contact Us
 

calendarsupport

Class Hierarchy

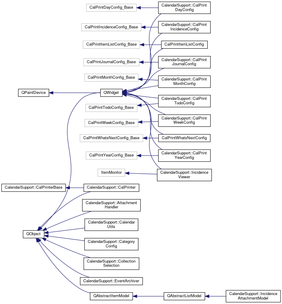
Go to the textual class hierarchy

This file is part of the KDE documentation.
Documentation copyright © 1996-2020 The KDE developers.
Generated on Mon Jun 22 2020 13:31:15 by doxygen 1.8.7 written by Dimitri van Heesch, © 1997-2006

KDE's Doxygen guidelines are available online.

calendarsupport

Skip menu "calendarsupport"
  • Main Page
  • Namespace List
  • Namespace Members
  • Alphabetical List
  • Class List
  • Class Hierarchy
  • Class Members
  • File List
  • File Members

kdepim API Reference

Skip menu "kdepim API Reference"
  • akonadi_next
  • akregator
  • blogilo
  • calendarsupport
  • console
  •   kabcclient
  •   konsolekalendar
  • kaddressbook
  • kalarm
  •   lib
  • kdgantt2
  • kjots
  • kleopatra
  • kmail
  • knode
  • knotes
  • kontact
  • korgac
  • korganizer
  • ktimetracker
  • libkdepim
  • libkleo
  • libkpgp
  • mailcommon
  • messagelist
  • messageviewer
  • pimprint

Search



Report problems with this website to our bug tracking system.
Contact the specific authors with questions and comments about the page contents.

KDE® and the K Desktop Environment® logo are registered trademarks of KDE e.V. | Legal