krfb
#include <libvncserver-config.h>#include <stdint.h>

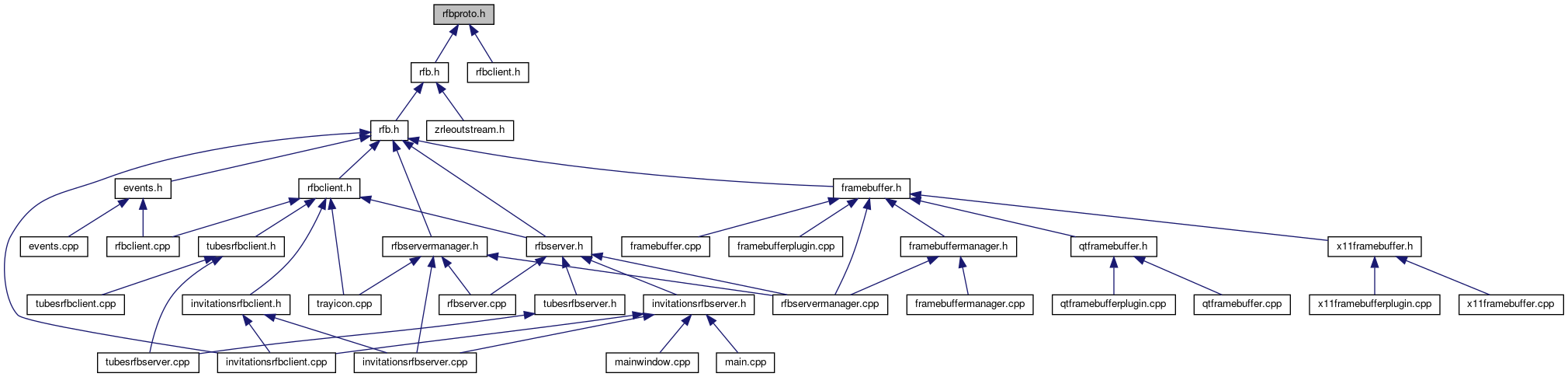
Go to the source code of this file.
Classes | |
| struct | _rfbFileTransferMsg |
| struct | _rfbResizeFrameBufferMsg |
| struct | _rfbSetScaleMsg |
| struct | _rfbSetServerInputMsg |
| struct | _rfbSetSWMsg |
| struct | _rfbTextChatMsg |
| struct | rfbBellMsg |
| struct | rfbCacheRect |
| struct | rfbClientCutTextMsg |
| struct | rfbClientInitMsg |
| union | rfbClientToServerMsg |
| struct | rfbCopyRect |
| struct | rfbCoRRERectangle |
| struct | rfbFixColourMapEntriesMsg |
| struct | rfbFramebufferUpdateMsg |
| struct | rfbFramebufferUpdateRectHeader |
| struct | rfbFramebufferUpdateRequestMsg |
| struct | rfbKeyEventMsg |
| struct | rfbPalmVNCReSizeFrameBufferMsg |
| struct | rfbPalmVNCSetScaleFactorMsg |
| struct | rfbPixelFormat |
| struct | rfbPointerEventMsg |
| struct | rfbRectangle |
| struct | rfbRREHeader |
| struct | rfbServerCutTextMsg |
| struct | rfbServerInitMsg |
| union | rfbServerToClientMsg |
| struct | rfbSetColourMapEntriesMsg |
| struct | rfbSetEncodingsMsg |
| struct | rfbSetPixelFormatMsg |
| struct | rfbSupportedMessages |
| struct | rfbXCursorColors |
| struct | rfbXvpMsg |
| struct | rfbZlibHeader |
| struct | rfbZRLEHeader |
Macros | |
| #define | CHALLENGESIZE 16 |
| #define | FALSE 0 |
| #define | INADDR_NONE ((in_addr_t) 0xffffffff) |
| #define | max(a, b) (((a)>(b))?(a):(b)) |
| #define | MAX_ENCODINGS 21 |
| #define | MAXPWLEN 8 |
| #define | rfbAbortFileTransfer 7 /* The file transfer must be aborted, whatever the state */ |
| #define | rfbADirCreate 4 /* Response to a create dir command */ |
| #define | rfbADirDelete 5 /* Response to a delete dir command */ |
| #define | rfbADirectory 1 /* Reception of a directory name */ |
| #define | rfbADirRecursiveListItem 10 |
| #define | rfbADirRecursiveSize 11 |
| #define | rfbADirRename 9 /* Response to a rename dir command */ |
| #define | rfbADrivesList 3 /* Reception of a list of drives */ |
| #define | rfbAFile 2 /* Reception of a file name */ |
| #define | rfbAFileCreate 6 /* Response to a create file command */ |
| #define | rfbAFileDelete 7 /* Response to a delete file command */ |
| #define | rfbAFileRename 8 /* Response to a rename file command */ |
| #define | rfbARD 30 |
| #define | rfbBell 2 |
| #define | rfbButton1Mask 1 |
| #define | rfbButton2Mask 2 |
| #define | rfbButton3Mask 4 |
| #define | rfbButton4Mask 8 |
| #define | rfbButton5Mask 16 |
| #define | rfbCDirCreate 1 /* Request the server to create the given directory */ |
| #define | rfbCDirDelete 2 /* Request the server to delete the given directory */ |
| #define | rfbCDirRename 6 /* Request the server to rename the given directory */ |
| #define | rfbCFileCreate 3 /* Request the server to create the given file */ |
| #define | rfbCFileDelete 4 /* Request the server to delete the given file */ |
| #define | rfbCFileRename 5 /* Request the server to rename the given file */ |
| #define | rfbClientCutText 6 |
| #define | rfbCommand 10 /* The Client sends a simple command (File Delete, Dir create etc...) */ |
| #define | rfbCommandReturn 11 /* The Client receives the server's answer about a simple command */ |
| #define | rfbConnFailed 0 |
| #define | rfbDirContentRequest 1 /* Client asks for the content of a given Server directory */ |
| #define | rfbDirPacket 2 /* Full directory name or full file name. */ |
| #define | rfbDirPrefix "[ " |
| #define | rfbDirSuffix " ]" |
| #define | rfbEncodingCache 0xFFFF0000 |
| #define | rfbEncodingCacheEnable 0xFFFF0001 |
| #define | rfbEncodingCacheZip 0xFFFF0007 |
| #define | rfbEncodingCompressLevel0 0xFFFFFF00 |
| #define | rfbEncodingCompressLevel1 0xFFFFFF01 |
| #define | rfbEncodingCompressLevel2 0xFFFFFF02 |
| #define | rfbEncodingCompressLevel3 0xFFFFFF03 |
| #define | rfbEncodingCompressLevel4 0xFFFFFF04 |
| #define | rfbEncodingCompressLevel5 0xFFFFFF05 |
| #define | rfbEncodingCompressLevel6 0xFFFFFF06 |
| #define | rfbEncodingCompressLevel7 0xFFFFFF07 |
| #define | rfbEncodingCompressLevel8 0xFFFFFF08 |
| #define | rfbEncodingCompressLevel9 0xFFFFFF09 |
| #define | rfbEncodingCopyRect 1 |
| #define | rfbEncodingCoRRE 4 |
| #define | rfbEncodingHextile 5 |
| #define | rfbEncodingKeyboardLedState 0xFFFE0000 |
| #define | rfbEncodingLastRect 0xFFFFFF20 |
| #define | rfbEncodingNewFBSize 0xFFFFFF21 |
| #define | rfbEncodingPointerPos 0xFFFFFF18 |
| #define | rfbEncodingQualityLevel0 0xFFFFFFE0 |
| #define | rfbEncodingQualityLevel1 0xFFFFFFE1 |
| #define | rfbEncodingQualityLevel2 0xFFFFFFE2 |
| #define | rfbEncodingQualityLevel3 0xFFFFFFE3 |
| #define | rfbEncodingQualityLevel4 0xFFFFFFE4 |
| #define | rfbEncodingQualityLevel5 0xFFFFFFE5 |
| #define | rfbEncodingQualityLevel6 0xFFFFFFE6 |
| #define | rfbEncodingQualityLevel7 0xFFFFFFE7 |
| #define | rfbEncodingQualityLevel8 0xFFFFFFE8 |
| #define | rfbEncodingQualityLevel9 0xFFFFFFE9 |
| #define | rfbEncodingRaw 0 |
| #define | rfbEncodingRichCursor 0xFFFFFF11 |
| #define | rfbEncodingRRE 2 |
| #define | rfbEncodingServerIdentity 0xFFFE0003 |
| #define | rfbEncodingSolidColor 0xFFFF0005 |
| #define | rfbEncodingSolMonoZip 0xFFFF0008 |
| #define | rfbEncodingSupportedEncodings 0xFFFE0002 |
| #define | rfbEncodingSupportedMessages 0xFFFE0001 |
| #define | rfbEncodingTight 7 |
| #define | rfbEncodingUltra 9 |
| #define | rfbEncodingUltraZip 0xFFFF0009 |
| #define | rfbEncodingXCursor 0xFFFFFF10 |
| #define | rfbEncodingXOR_Zlib 0xFFFF0002 |
| #define | rfbEncodingXOREnable 0xFFFF0006 |
| #define | rfbEncodingXORMonoColor_Zlib 0xFFFF0003 |
| #define | rfbEncodingXORMultiColor_Zlib 0xFFFF0004 |
| #define | rfbEncodingXvp 0xFFFFFECB |
| #define | rfbEncodingZlib 6 |
| #define | rfbEncodingZlibHex 8 |
| #define | rfbEncodingZRLE 16 |
| #define | rfbEncodingZYWRLE 17 |
| #define | rfbEndOfFile 6 /* End of file transfer (the file has been received or error) */ |
| #define | rfbFileAcceptHeader 9 /* The server accepts or rejects the file */ |
| #define | rfbFileChecksums 12 /* The zipped checksums of the destination file (Delta Transfer) */ |
| #define | rfbFileHeader 4 /* First packet of a file transfer, containing file's features */ |
| #define | rfbFilePacket 5 /* One chunk of the file */ |
| #define | rfbFileTransfer 7 |
| #define | rfbFileTransferAccess 14 /* Request FileTransfer authorization */ |
| #define | rfbFileTransferOffer 8 /* The client offers to send a file to the server */ |
| #define | rfbFileTransferRequest 3 /* Client asks the server for the transfer of a given file */ |
| #define | rfbFileTransferVersion 2 /* v1 is the old FT version ( <= 1.0.0 RC18 versions) */ |
| #define | rfbFixColourMapEntries 1 /* not currently supported */ |
| #define | rfbFramebufferUpdate 0 |
| #define | rfbFramebufferUpdateRequest 3 |
| #define | rfbHextileAnySubrects (1 << 3) |
| #define | rfbHextileBackgroundSpecified (1 << 1) |
| #define | rfbHextileExtractH(byte) (((byte) & 0xf) + 1) |
| #define | rfbHextileExtractW(byte) (((byte) >> 4) + 1) |
| #define | rfbHextileExtractX(byte) ((byte) >> 4) |
| #define | rfbHextileExtractY(byte) ((byte) & 0xf) |
| #define | rfbHextileForegroundSpecified (1 << 2) |
| #define | rfbHextilePackWH(w, h) ((((w)-1) << 4) | ((h)-1)) |
| #define | rfbHextilePackXY(x, y) (((x) << 4) | (y)) |
| #define | rfbHextileRaw (1 << 0) |
| #define | rfbHextileSubrectsColoured (1 << 4) |
| #define | rfbHextileZlibHex (1 << 6) |
| #define | rfbHextileZlibMono (1 << 7) |
| #define | rfbHextileZlibRaw (1 << 5) |
| #define | rfbKeyboardMaskAlt 8 |
| #define | rfbKeyboardMaskAltGraph 512 |
| #define | rfbKeyboardMaskCapsLock 2 |
| #define | rfbKeyboardMaskControl 4 |
| #define | rfbKeyboardMaskHyper 64 |
| #define | rfbKeyboardMaskMeta 16 |
| #define | rfbKeyboardMaskNumLock 128 |
| #define | rfbKeyboardMaskScrollLock 256 |
| #define | rfbKeyboardMaskShift 1 |
| #define | rfbKeyboardMaskSuper 32 |
| #define | rfbKeyEvent 4 |
| #define | rfbMSLogon 0xfffffffa |
| #define | rfbNoAuth 1 |
| #define | rfbPalmVNCReSizeFrameBuffer 0xF |
| #define | rfbPalmVNCSetScaleFactor 0xF |
| #define | rfbPF256Colors 1 |
| #define | rfbPF2GreyColors 6 |
| #define | rfbPF4GreyColors 5 |
| #define | rfbPF64Colors 2 |
| #define | rfbPF8Colors 3 |
| #define | rfbPF8GreyColors 4 |
| #define | rfbPFFullColors 0 |
| #define | rfbPointerEvent 5 |
| #define | rfbProtocolMajorVersion 3 |
| #define | rfbProtocolMinorVersion 8 |
| #define | rfbProtocolVersionFormat "RFB %03d.%03d\n" |
| #define | rfbRA2 5 |
| #define | rfbRA2ne 6 |
| #define | rfbRDirContent 1 /* Request a Server Directory contents */ |
| #define | rfbRDirRecursiveList 3 /* Request a server directory content recursive sorted list */ |
| #define | rfbRDirRecursiveSize 4 /* Request a server directory content recursive size */ |
| #define | rfbRDrivesList 2 /* Request the server's drives list */ |
| #define | rfbRErrorCmd 0xFFFFFFFF/* Error when a command fails on remote side (ret in "size" field) */ |
| #define | rfbRErrorUnknownCmd 1 /* Unknown FileTransfer command. */ |
| #define | rfbResizeFrameBuffer 4 |
| #define | rfbSecTypeInvalid 0 |
| #define | rfbSecTypeNone 1 |
| #define | rfbSecTypeVncAuth 2 |
| #define | rfbServerCutText 3 |
| #define | rfbSetColourMapEntries 1 |
| #define | rfbSetEncodings 2 |
| #define | rfbSetPixelFormat 0 |
| #define | rfbSetScale 8 |
| #define | rfbSetServerInput 9 |
| #define | rfbSetSW 10 |
| #define | rfbSSPI 7 |
| #define | rfbSSPIne 8 |
| #define | rfbTextChat 11 |
| #define | rfbTextChatClose 0xFFFFFFFE |
| #define | rfbTextChatFinished 0xFFFFFFFD |
| #define | rfbTextChatOpen 0xFFFFFFFF |
| #define | rfbTextMaxSize 4096 |
| #define | rfbTight 16 |
| #define | rfbTLS 18 |
| #define | rfbUltra 17 |
| #define | rfbVeNCrypt 19 |
| #define | rfbVeNCryptPlain 256 |
| #define | rfbVeNCryptTLSNone 257 |
| #define | rfbVeNCryptTLSPlain 259 |
| #define | rfbVeNCryptTLSSASL 264 |
| #define | rfbVeNCryptTLSVNC 258 |
| #define | rfbVeNCryptX509None 260 |
| #define | rfbVeNCryptX509Plain 262 |
| #define | rfbVeNCryptX509SASL 263 |
| #define | rfbVeNCryptX509VNC 261 |
| #define | rfbVncAuth 2 |
| #define | rfbVncAuthFailed 1 |
| #define | rfbVncAuthOK 0 |
| #define | rfbVncAuthTooMany 2 |
| #define | rfbWheelDownMask rfbButton5Mask |
| #define | rfbWheelUpMask rfbButton4Mask |
| #define | rfbXvp 250 |
| #define | rfbXvp_Fail 0 |
| #define | rfbXvp_Init 1 |
| #define | rfbXvp_Reboot 3 |
| #define | rfbXvp_Reset 4 |
| #define | rfbXvp_Shutdown 2 |
| #define | rfbZipDirectoryPrefix "!UVNCDIR-\0" /* Transfered directory are zipped in a file with this prefix. Must end with "-" */ |
| #define | rfbZRLETileHeight 64 |
| #define | rfbZRLETileWidth 64 |
| #define | SOCKET int |
| #define | sz_rfbBellMsg 1 |
| #define | sz_rfbBlockSize 8192 /* Size of a File Transfer packet (before compression) */ |
| #define | sz_rfbCacheRect 2 |
| #define | sz_rfbClientCutTextMsg 8 |
| #define | sz_rfbClientInitMsg 1 |
| #define | sz_rfbCopyRect 4 |
| #define | sz_rfbCoRRERectangle 4 |
| #define | sz_rfbFileTransferMsg 12 |
| #define | sz_rfbFixColourMapEntriesMsg 6 |
| #define | sz_rfbFramebufferUpdateMsg 4 |
| #define | sz_rfbFramebufferUpdateRectHeader (sz_rfbRectangle + 4) |
| #define | sz_rfbFramebufferUpdateRequestMsg 10 |
| #define | sz_rfbKeyEventMsg 8 |
| #define | sz_rfbPalmVNCReSizeFrameBufferMsg (12) |
| #define | sz_rfbPalmVNCSetScaleFactorMsg (4) |
| #define | sz_rfbPixelFormat 16 |
| #define | sz_rfbPointerEventMsg 6 |
| #define | sz_rfbProtocolVersionMsg 12 |
| #define | sz_rfbRectangle 8 |
| #define | sz_rfbResizeFrameBufferMsg 6 |
| #define | sz_rfbRREHeader 4 |
| #define | sz_rfbServerCutTextMsg 8 |
| #define | sz_rfbServerInitMsg (8 + sz_rfbPixelFormat) |
| #define | sz_rfbSetColourMapEntriesMsg 6 |
| #define | sz_rfbSetEncodingsMsg 4 |
| #define | sz_rfbSetPixelFormatMsg (sz_rfbPixelFormat + 4) |
| #define | sz_rfbSetScaleMsg 4 |
| #define | sz_rfbSetServerInputMsg 4 |
| #define | sz_rfbSetSWMsg 6 |
| #define | sz_rfbSupportedMessages 64 |
| #define | sz_rfbTextChatMsg 8 |
| #define | sz_rfbXCursorColors 6 |
| #define | sz_rfbXvpMsg (4) |
| #define | sz_rfbZipDirectoryPrefix 9 |
| #define | sz_rfbZlibHeader 4 |
| #define | sz_rfbZRLEHeader 4 |
| #define | TRUE -1 |
Typedefs | |
| typedef int8_t | rfbBool |
| typedef struct _rfbFileTransferMsg | rfbFileTransferMsg |
| typedef uint32_t | rfbKeySym |
| typedef uint32_t | rfbPixel |
| typedef char | rfbProtocolVersionMsg [13] |
| typedef struct _rfbResizeFrameBufferMsg | rfbResizeFrameBufferMsg |
| typedef struct _rfbSetScaleMsg | rfbSetScaleMsg |
| typedef struct _rfbSetServerInputMsg | rfbSetServerInputMsg |
| typedef struct _rfbSetSWMsg | rfbSetSWMsg |
| typedef struct _rfbTextChatMsg | rfbTextChatMsg |
Functions | |
| char * | rfbDecryptPasswdFromFile (char *fname) |
| int | rfbEncryptAndStorePasswd (char *passwd, char *fname) |
| void | rfbEncryptBytes (unsigned char *bytes, char *passwd) |
| void | rfbRandomBytes (unsigned char *bytes) |
Macro Definition Documentation
| #define CHALLENGESIZE 16 |
Definition at line 1423 of file rfbproto.h.
| #define FALSE 0 |
Definition at line 104 of file rfbproto.h.
| #define INADDR_NONE ((in_addr_t) 0xffffffff) |
Definition at line 117 of file rfbproto.h.
| #define max | ( | a, | |
| b | |||
| ) | (((a)>(b))?(a):(b)) |
Definition at line 94 of file rfbproto.h.
| #define MAX_ENCODINGS 21 |
Definition at line 120 of file rfbproto.h.
| #define MAXPWLEN 8 |
Definition at line 1422 of file rfbproto.h.
| #define rfbAbortFileTransfer 7 /* The file transfer must be aborted, whatever the state */ |
Definition at line 998 of file rfbproto.h.
| #define rfbADirCreate 4 /* Response to a create dir command */ |
Definition at line 1016 of file rfbproto.h.
| #define rfbADirDelete 5 /* Response to a delete dir command */ |
Definition at line 1017 of file rfbproto.h.
| #define rfbADirectory 1 /* Reception of a directory name */ |
Definition at line 1013 of file rfbproto.h.
| #define rfbADirRecursiveListItem 10 |
Definition at line 1022 of file rfbproto.h.
| #define rfbADirRecursiveSize 11 |
Definition at line 1023 of file rfbproto.h.
| #define rfbADirRename 9 /* Response to a rename dir command */ |
Definition at line 1021 of file rfbproto.h.
| #define rfbADrivesList 3 /* Reception of a list of drives */ |
Definition at line 1015 of file rfbproto.h.
| #define rfbAFile 2 /* Reception of a file name */ |
Definition at line 1014 of file rfbproto.h.
| #define rfbAFileCreate 6 /* Response to a create file command */ |
Definition at line 1018 of file rfbproto.h.
| #define rfbAFileDelete 7 /* Response to a delete file command */ |
Definition at line 1019 of file rfbproto.h.
| #define rfbAFileRename 8 /* Response to a rename file command */ |
Definition at line 1020 of file rfbproto.h.
| #define rfbARD 30 |
Definition at line 289 of file rfbproto.h.
| #define rfbBell 2 |
Definition at line 390 of file rfbproto.h.
| #define rfbButton1Mask 1 |
Definition at line 1308 of file rfbproto.h.
| #define rfbButton2Mask 2 |
Definition at line 1309 of file rfbproto.h.
| #define rfbButton3Mask 4 |
Definition at line 1310 of file rfbproto.h.
| #define rfbButton4Mask 8 |
Definition at line 1311 of file rfbproto.h.
| #define rfbButton5Mask 16 |
Definition at line 1312 of file rfbproto.h.
| #define rfbCDirCreate 1 /* Request the server to create the given directory */ |
Definition at line 1026 of file rfbproto.h.
| #define rfbCDirDelete 2 /* Request the server to delete the given directory */ |
Definition at line 1027 of file rfbproto.h.
| #define rfbCDirRename 6 /* Request the server to rename the given directory */ |
Definition at line 1031 of file rfbproto.h.
| #define rfbCFileCreate 3 /* Request the server to create the given file */ |
Definition at line 1028 of file rfbproto.h.
| #define rfbCFileDelete 4 /* Request the server to delete the given file */ |
Definition at line 1029 of file rfbproto.h.
| #define rfbCFileRename 5 /* Request the server to rename the given file */ |
Definition at line 1030 of file rfbproto.h.
| #define rfbClientCutText 6 |
Definition at line 404 of file rfbproto.h.
| #define rfbCommand 10 /* The Client sends a simple command (File Delete, Dir create etc...) */ |
Definition at line 1001 of file rfbproto.h.
| #define rfbCommandReturn 11 /* The Client receives the server's answer about a simple command */ |
Definition at line 1002 of file rfbproto.h.
| #define rfbConnFailed 0 |
Definition at line 277 of file rfbproto.h.
| #define rfbDirContentRequest 1 /* Client asks for the content of a given Server directory */ |
Definition at line 991 of file rfbproto.h.
| #define rfbDirPacket 2 /* Full directory name or full file name. */ |
Definition at line 992 of file rfbproto.h.
| #define rfbDirPrefix "[ " |
Definition at line 1040 of file rfbproto.h.
| #define rfbDirSuffix " ]" |
Definition at line 1041 of file rfbproto.h.
| #define rfbEncodingCache 0xFFFF0000 |
Definition at line 443 of file rfbproto.h.
| #define rfbEncodingCacheEnable 0xFFFF0001 |
Definition at line 444 of file rfbproto.h.
| #define rfbEncodingCacheZip 0xFFFF0007 |
Definition at line 450 of file rfbproto.h.
| #define rfbEncodingCompressLevel0 0xFFFFFF00 |
Definition at line 467 of file rfbproto.h.
| #define rfbEncodingCompressLevel1 0xFFFFFF01 |
Definition at line 468 of file rfbproto.h.
| #define rfbEncodingCompressLevel2 0xFFFFFF02 |
Definition at line 469 of file rfbproto.h.
| #define rfbEncodingCompressLevel3 0xFFFFFF03 |
Definition at line 470 of file rfbproto.h.
| #define rfbEncodingCompressLevel4 0xFFFFFF04 |
Definition at line 471 of file rfbproto.h.
| #define rfbEncodingCompressLevel5 0xFFFFFF05 |
Definition at line 472 of file rfbproto.h.
| #define rfbEncodingCompressLevel6 0xFFFFFF06 |
Definition at line 473 of file rfbproto.h.
| #define rfbEncodingCompressLevel7 0xFFFFFF07 |
Definition at line 474 of file rfbproto.h.
| #define rfbEncodingCompressLevel8 0xFFFFFF08 |
Definition at line 475 of file rfbproto.h.
| #define rfbEncodingCompressLevel9 0xFFFFFF09 |
Definition at line 476 of file rfbproto.h.
| #define rfbEncodingCopyRect 1 |
Definition at line 431 of file rfbproto.h.
| #define rfbEncodingCoRRE 4 |
Definition at line 433 of file rfbproto.h.
| #define rfbEncodingHextile 5 |
Definition at line 434 of file rfbproto.h.
| #define rfbEncodingKeyboardLedState 0xFFFE0000 |
Definition at line 498 of file rfbproto.h.
| #define rfbEncodingLastRect 0xFFFFFF20 |
Definition at line 482 of file rfbproto.h.
| #define rfbEncodingNewFBSize 0xFFFFFF21 |
Definition at line 483 of file rfbproto.h.
| #define rfbEncodingPointerPos 0xFFFFFF18 |
Definition at line 480 of file rfbproto.h.
| #define rfbEncodingQualityLevel0 0xFFFFFFE0 |
Definition at line 485 of file rfbproto.h.
| #define rfbEncodingQualityLevel1 0xFFFFFFE1 |
Definition at line 486 of file rfbproto.h.
| #define rfbEncodingQualityLevel2 0xFFFFFFE2 |
Definition at line 487 of file rfbproto.h.
| #define rfbEncodingQualityLevel3 0xFFFFFFE3 |
Definition at line 488 of file rfbproto.h.
| #define rfbEncodingQualityLevel4 0xFFFFFFE4 |
Definition at line 489 of file rfbproto.h.
| #define rfbEncodingQualityLevel5 0xFFFFFFE5 |
Definition at line 490 of file rfbproto.h.
| #define rfbEncodingQualityLevel6 0xFFFFFFE6 |
Definition at line 491 of file rfbproto.h.
| #define rfbEncodingQualityLevel7 0xFFFFFFE7 |
Definition at line 492 of file rfbproto.h.
| #define rfbEncodingQualityLevel8 0xFFFFFFE8 |
Definition at line 493 of file rfbproto.h.
| #define rfbEncodingQualityLevel9 0xFFFFFFE9 |
Definition at line 494 of file rfbproto.h.
| #define rfbEncodingRaw 0 |
Definition at line 430 of file rfbproto.h.
| #define rfbEncodingRichCursor 0xFFFFFF11 |
Definition at line 479 of file rfbproto.h.
| #define rfbEncodingRRE 2 |
Definition at line 432 of file rfbproto.h.
| #define rfbEncodingServerIdentity 0xFFFE0003 |
Definition at line 501 of file rfbproto.h.
| #define rfbEncodingSolidColor 0xFFFF0005 |
Definition at line 448 of file rfbproto.h.
| #define rfbEncodingSolMonoZip 0xFFFF0008 |
Definition at line 451 of file rfbproto.h.
| #define rfbEncodingSupportedEncodings 0xFFFE0002 |
Definition at line 500 of file rfbproto.h.
| #define rfbEncodingSupportedMessages 0xFFFE0001 |
Definition at line 499 of file rfbproto.h.
| #define rfbEncodingTight 7 |
Definition at line 436 of file rfbproto.h.
| #define rfbEncodingUltra 9 |
Definition at line 438 of file rfbproto.h.
| #define rfbEncodingUltraZip 0xFFFF0009 |
Definition at line 452 of file rfbproto.h.
| #define rfbEncodingXCursor 0xFFFFFF10 |
Definition at line 478 of file rfbproto.h.
| #define rfbEncodingXOR_Zlib 0xFFFF0002 |
Definition at line 445 of file rfbproto.h.
| #define rfbEncodingXOREnable 0xFFFF0006 |
Definition at line 449 of file rfbproto.h.
| #define rfbEncodingXORMonoColor_Zlib 0xFFFF0003 |
Definition at line 446 of file rfbproto.h.
| #define rfbEncodingXORMultiColor_Zlib 0xFFFF0004 |
Definition at line 447 of file rfbproto.h.
| #define rfbEncodingXvp 0xFFFFFECB |
Definition at line 455 of file rfbproto.h.
| #define rfbEncodingZlib 6 |
Definition at line 435 of file rfbproto.h.
| #define rfbEncodingZlibHex 8 |
Definition at line 437 of file rfbproto.h.
| #define rfbEncodingZRLE 16 |
Definition at line 439 of file rfbproto.h.
| #define rfbEncodingZYWRLE 17 |
Definition at line 440 of file rfbproto.h.
| #define rfbEndOfFile 6 /* End of file transfer (the file has been received or error) */ |
Definition at line 997 of file rfbproto.h.
| #define rfbFileAcceptHeader 9 /* The server accepts or rejects the file */ |
Definition at line 1000 of file rfbproto.h.
| #define rfbFileChecksums 12 /* The zipped checksums of the destination file (Delta Transfer) */ |
Definition at line 1003 of file rfbproto.h.
| #define rfbFileHeader 4 /* First packet of a file transfer, containing file's features */ |
Definition at line 995 of file rfbproto.h.
| #define rfbFilePacket 5 /* One chunk of the file */ |
Definition at line 996 of file rfbproto.h.
| #define rfbFileTransfer 7 |
Definition at line 406 of file rfbproto.h.
| #define rfbFileTransferAccess 14 /* Request FileTransfer authorization */ |
Definition at line 1004 of file rfbproto.h.
| #define rfbFileTransferOffer 8 /* The client offers to send a file to the server */ |
Definition at line 999 of file rfbproto.h.
| #define rfbFileTransferRequest 3 /* Client asks the server for the transfer of a given file */ |
Definition at line 994 of file rfbproto.h.
| #define rfbFileTransferVersion 2 /* v1 is the old FT version ( <= 1.0.0 RC18 versions) */ |
Definition at line 988 of file rfbproto.h.
| #define rfbFixColourMapEntries 1 /* not currently supported */ |
Definition at line 399 of file rfbproto.h.
| #define rfbFramebufferUpdate 0 |
Definition at line 388 of file rfbproto.h.
| #define rfbFramebufferUpdateRequest 3 |
Definition at line 401 of file rfbproto.h.
| #define rfbHextileAnySubrects (1 << 3) |
Definition at line 681 of file rfbproto.h.
| #define rfbHextileBackgroundSpecified (1 << 1) |
Definition at line 679 of file rfbproto.h.
| #define rfbHextileExtractH | ( | byte | ) | (((byte) & 0xf) + 1) |
Definition at line 689 of file rfbproto.h.
| #define rfbHextileExtractW | ( | byte | ) | (((byte) >> 4) + 1) |
Definition at line 688 of file rfbproto.h.
| #define rfbHextileExtractX | ( | byte | ) | ((byte) >> 4) |
Definition at line 686 of file rfbproto.h.
| #define rfbHextileExtractY | ( | byte | ) | ((byte) & 0xf) |
Definition at line 687 of file rfbproto.h.
| #define rfbHextileForegroundSpecified (1 << 2) |
Definition at line 680 of file rfbproto.h.
| #define rfbHextilePackWH | ( | w, | |
| h | |||
| ) | ((((w)-1) << 4) | ((h)-1)) |
Definition at line 685 of file rfbproto.h.
| #define rfbHextilePackXY | ( | x, | |
| y | |||
| ) | (((x) << 4) | (y)) |
Definition at line 684 of file rfbproto.h.
| #define rfbHextileRaw (1 << 0) |
Definition at line 678 of file rfbproto.h.
| #define rfbHextileSubrectsColoured (1 << 4) |
Definition at line 682 of file rfbproto.h.
| #define rfbHextileZlibHex (1 << 6) |
Definition at line 914 of file rfbproto.h.
| #define rfbHextileZlibMono (1 << 7) |
Definition at line 915 of file rfbproto.h.
| #define rfbHextileZlibRaw (1 << 5) |
Definition at line 913 of file rfbproto.h.
| #define rfbKeyboardMaskAlt 8 |
Definition at line 586 of file rfbproto.h.
| #define rfbKeyboardMaskAltGraph 512 |
Definition at line 592 of file rfbproto.h.
| #define rfbKeyboardMaskCapsLock 2 |
Definition at line 584 of file rfbproto.h.
| #define rfbKeyboardMaskControl 4 |
Definition at line 585 of file rfbproto.h.
| #define rfbKeyboardMaskHyper 64 |
Definition at line 589 of file rfbproto.h.
| #define rfbKeyboardMaskMeta 16 |
Definition at line 587 of file rfbproto.h.
| #define rfbKeyboardMaskNumLock 128 |
Definition at line 590 of file rfbproto.h.
| #define rfbKeyboardMaskScrollLock 256 |
Definition at line 591 of file rfbproto.h.
| #define rfbKeyboardMaskShift 1 |
Definition at line 583 of file rfbproto.h.
| #define rfbKeyboardMaskSuper 32 |
Definition at line 588 of file rfbproto.h.
| #define rfbKeyEvent 4 |
Definition at line 402 of file rfbproto.h.
| #define rfbMSLogon 0xfffffffa |
Definition at line 290 of file rfbproto.h.
| #define rfbNoAuth 1 |
Definition at line 278 of file rfbproto.h.
| #define rfbPalmVNCReSizeFrameBuffer 0xF |
Definition at line 394 of file rfbproto.h.
| #define rfbPalmVNCSetScaleFactor 0xF |
Definition at line 417 of file rfbproto.h.
| #define rfbPF256Colors 1 |
Definition at line 200 of file rfbproto.h.
| #define rfbPF2GreyColors 6 |
Definition at line 205 of file rfbproto.h.
| #define rfbPF4GreyColors 5 |
Definition at line 204 of file rfbproto.h.
| #define rfbPF64Colors 2 |
Definition at line 201 of file rfbproto.h.
| #define rfbPF8Colors 3 |
Definition at line 202 of file rfbproto.h.
| #define rfbPF8GreyColors 4 |
Definition at line 203 of file rfbproto.h.
| #define rfbPFFullColors 0 |
Definition at line 199 of file rfbproto.h.
| #define rfbPointerEvent 5 |
Definition at line 403 of file rfbproto.h.
| #define rfbProtocolMajorVersion 3 |
Definition at line 240 of file rfbproto.h.
| #define rfbProtocolMinorVersion 8 |
Definition at line 241 of file rfbproto.h.
| #define rfbProtocolVersionFormat "RFB %03d.%03d\n" |
Definition at line 239 of file rfbproto.h.
| #define rfbRA2 5 |
Definition at line 281 of file rfbproto.h.
| #define rfbRA2ne 6 |
Definition at line 282 of file rfbproto.h.
| #define rfbRDirContent 1 /* Request a Server Directory contents */ |
Definition at line 1007 of file rfbproto.h.
| #define rfbRDirRecursiveList 3 /* Request a server directory content recursive sorted list */ |
Definition at line 1009 of file rfbproto.h.
| #define rfbRDirRecursiveSize 4 /* Request a server directory content recursive size */ |
Definition at line 1010 of file rfbproto.h.
| #define rfbRDrivesList 2 /* Request the server's drives list */ |
Definition at line 1008 of file rfbproto.h.
| #define rfbRErrorCmd 0xFFFFFFFF/* Error when a command fails on remote side (ret in "size" field) */ |
Definition at line 1035 of file rfbproto.h.
| #define rfbRErrorUnknownCmd 1 /* Unknown FileTransfer command. */ |
Definition at line 1034 of file rfbproto.h.
| #define rfbResizeFrameBuffer 4 |
Definition at line 393 of file rfbproto.h.
| #define rfbSecTypeInvalid 0 |
Definition at line 263 of file rfbproto.h.
| #define rfbSecTypeNone 1 |
Definition at line 264 of file rfbproto.h.
| #define rfbSecTypeVncAuth 2 |
Definition at line 265 of file rfbproto.h.
| #define rfbServerCutText 3 |
Definition at line 391 of file rfbproto.h.
| #define rfbSetColourMapEntries 1 |
Definition at line 389 of file rfbproto.h.
| #define rfbSetEncodings 2 |
Definition at line 400 of file rfbproto.h.
| #define rfbSetPixelFormat 0 |
Definition at line 398 of file rfbproto.h.
| #define rfbSetScale 8 |
Definition at line 408 of file rfbproto.h.
| #define rfbSetServerInput 9 |
Definition at line 410 of file rfbproto.h.
| #define rfbSetSW 10 |
Definition at line 412 of file rfbproto.h.
| #define rfbSSPI 7 |
Definition at line 283 of file rfbproto.h.
| #define rfbSSPIne 8 |
Definition at line 284 of file rfbproto.h.
| #define rfbTextChat 11 |
Definition at line 414 of file rfbproto.h.
| #define rfbTextChatClose 0xFFFFFFFE |
Definition at line 1063 of file rfbproto.h.
| #define rfbTextChatFinished 0xFFFFFFFD |
Definition at line 1064 of file rfbproto.h.
| #define rfbTextChatOpen 0xFFFFFFFF |
Definition at line 1062 of file rfbproto.h.
| #define rfbTextMaxSize 4096 |
Definition at line 1061 of file rfbproto.h.
| #define rfbTight 16 |
Definition at line 285 of file rfbproto.h.
| #define rfbTLS 18 |
Definition at line 287 of file rfbproto.h.
| #define rfbUltra 17 |
Definition at line 286 of file rfbproto.h.
| #define rfbVeNCrypt 19 |
Definition at line 288 of file rfbproto.h.
| #define rfbVeNCryptPlain 256 |
Definition at line 292 of file rfbproto.h.
| #define rfbVeNCryptTLSNone 257 |
Definition at line 293 of file rfbproto.h.
| #define rfbVeNCryptTLSPlain 259 |
Definition at line 295 of file rfbproto.h.
| #define rfbVeNCryptTLSSASL 264 |
Definition at line 300 of file rfbproto.h.
| #define rfbVeNCryptTLSVNC 258 |
Definition at line 294 of file rfbproto.h.
| #define rfbVeNCryptX509None 260 |
Definition at line 296 of file rfbproto.h.
| #define rfbVeNCryptX509Plain 262 |
Definition at line 298 of file rfbproto.h.
| #define rfbVeNCryptX509SASL 263 |
Definition at line 299 of file rfbproto.h.
| #define rfbVeNCryptX509VNC 261 |
Definition at line 297 of file rfbproto.h.
| #define rfbVncAuth 2 |
Definition at line 279 of file rfbproto.h.
| #define rfbVncAuthFailed 1 |
Definition at line 325 of file rfbproto.h.
| #define rfbVncAuthOK 0 |
Definition at line 324 of file rfbproto.h.
| #define rfbVncAuthTooMany 2 |
Definition at line 326 of file rfbproto.h.
| #define rfbWheelDownMask rfbButton5Mask |
Definition at line 1315 of file rfbproto.h.
| #define rfbWheelUpMask rfbButton4Mask |
Definition at line 1314 of file rfbproto.h.
| #define rfbXvp 250 |
Definition at line 419 of file rfbproto.h.
| #define rfbXvp_Fail 0 |
Definition at line 1098 of file rfbproto.h.
| #define rfbXvp_Init 1 |
Definition at line 1099 of file rfbproto.h.
| #define rfbXvp_Reboot 3 |
Definition at line 1102 of file rfbproto.h.
| #define rfbXvp_Reset 4 |
Definition at line 1103 of file rfbproto.h.
| #define rfbXvp_Shutdown 2 |
Definition at line 1101 of file rfbproto.h.
| #define rfbZipDirectoryPrefix "!UVNCDIR-\0" /* Transfered directory are zipped in a file with this prefix. Must end with "-" */ |
Definition at line 1038 of file rfbproto.h.
| #define rfbZRLETileHeight 64 |
Definition at line 900 of file rfbproto.h.
| #define rfbZRLETileWidth 64 |
Definition at line 899 of file rfbproto.h.
| #define SOCKET int |
Definition at line 101 of file rfbproto.h.
| #define sz_rfbBellMsg 1 |
Definition at line 950 of file rfbproto.h.
| #define sz_rfbBlockSize 8192 /* Size of a File Transfer packet (before compression) */ |
Definition at line 1037 of file rfbproto.h.
| #define sz_rfbCacheRect 2 |
Definition at line 1174 of file rfbproto.h.
| #define sz_rfbClientCutTextMsg 8 |
Definition at line 1333 of file rfbproto.h.
| #define sz_rfbClientInitMsg 1 |
Definition at line 343 of file rfbproto.h.
| #define sz_rfbCopyRect 4 |
Definition at line 604 of file rfbproto.h.
| #define sz_rfbCoRRERectangle 4 |
Definition at line 636 of file rfbproto.h.
| #define sz_rfbFileTransferMsg 12 |
Definition at line 986 of file rfbproto.h.
| #define sz_rfbFixColourMapEntriesMsg 6 |
Definition at line 1219 of file rfbproto.h.
| #define sz_rfbFramebufferUpdateMsg 4 |
Definition at line 527 of file rfbproto.h.
| #define sz_rfbFramebufferUpdateRectHeader (sz_rfbRectangle + 4) |
Definition at line 542 of file rfbproto.h.
| #define sz_rfbFramebufferUpdateRequestMsg 10 |
Definition at line 1253 of file rfbproto.h.
| #define sz_rfbKeyEventMsg 8 |
Definition at line 1294 of file rfbproto.h.
| #define sz_rfbPalmVNCReSizeFrameBufferMsg (12) |
Definition at line 1140 of file rfbproto.h.
| #define sz_rfbPalmVNCSetScaleFactorMsg (4) |
Definition at line 1364 of file rfbproto.h.
| #define sz_rfbPixelFormat 16 |
Definition at line 196 of file rfbproto.h.
| #define sz_rfbPointerEventMsg 6 |
Definition at line 1317 of file rfbproto.h.
| #define sz_rfbProtocolVersionMsg 12 |
Definition at line 248 of file rfbproto.h.
| #define sz_rfbRectangle 8 |
Definition at line 141 of file rfbproto.h.
| #define sz_rfbResizeFrameBufferMsg 6 |
Definition at line 1118 of file rfbproto.h.
| #define sz_rfbRREHeader 4 |
Definition at line 618 of file rfbproto.h.
| #define sz_rfbServerCutTextMsg 8 |
Definition at line 966 of file rfbproto.h.
| #define sz_rfbServerInitMsg (8 + sz_rfbPixelFormat) |
Definition at line 362 of file rfbproto.h.
| #define sz_rfbSetColourMapEntriesMsg 6 |
Definition at line 938 of file rfbproto.h.
| #define sz_rfbSetEncodingsMsg 4 |
Definition at line 1235 of file rfbproto.h.
| #define sz_rfbSetPixelFormatMsg (sz_rfbPixelFormat + 4) |
Definition at line 1198 of file rfbproto.h.
| #define sz_rfbSetScaleMsg 4 |
Definition at line 1348 of file rfbproto.h.
| #define sz_rfbSetServerInputMsg 4 |
Definition at line 1378 of file rfbproto.h.
| #define sz_rfbSetSWMsg 6 |
Definition at line 1392 of file rfbproto.h.
| #define sz_rfbSupportedMessages 64 |
Definition at line 556 of file rfbproto.h.
| #define sz_rfbTextChatMsg 8 |
Definition at line 1059 of file rfbproto.h.
| #define sz_rfbXCursorColors 6 |
Definition at line 871 of file rfbproto.h.
| #define sz_rfbXvpMsg (4) |
Definition at line 1095 of file rfbproto.h.
| #define sz_rfbZipDirectoryPrefix 9 |
Definition at line 1039 of file rfbproto.h.
| #define sz_rfbZlibHeader 4 |
Definition at line 702 of file rfbproto.h.
| #define sz_rfbZRLEHeader 4 |
Definition at line 897 of file rfbproto.h.
| #define TRUE -1 |
Definition at line 106 of file rfbproto.h.
Typedef Documentation
| typedef int8_t rfbBool |
Definition at line 102 of file rfbproto.h.
| typedef struct _rfbFileTransferMsg rfbFileTransferMsg |
| typedef uint32_t rfbKeySym |
Definition at line 109 of file rfbproto.h.
| typedef uint32_t rfbPixel |
Definition at line 110 of file rfbproto.h.
| typedef char rfbProtocolVersionMsg[13] |
Definition at line 246 of file rfbproto.h.
| typedef struct _rfbResizeFrameBufferMsg rfbResizeFrameBufferMsg |
| typedef struct _rfbSetScaleMsg rfbSetScaleMsg |
| typedef struct _rfbSetServerInputMsg rfbSetServerInputMsg |
| typedef struct _rfbSetSWMsg rfbSetSWMsg |
| typedef struct _rfbTextChatMsg rfbTextChatMsg |
Function Documentation
| char* rfbDecryptPasswdFromFile | ( | char * | fname | ) |
| int rfbEncryptAndStorePasswd | ( | char * | passwd, |
| char * | fname | ||
| ) |
| void rfbEncryptBytes | ( | unsigned char * | bytes, |
| char * | passwd | ||
| ) |
| void rfbRandomBytes | ( | unsigned char * | bytes | ) |
Documentation copyright © 1996-2020 The KDE developers.
Generated on Mon Jun 22 2020 13:29:41 by doxygen 1.8.7 written by Dimitri van Heesch, © 1997-2006
KDE's Doxygen guidelines are available online.
KDE API Reference