• Skip to content
  • Skip to link menu
KDE API Reference
  • KDE API Reference
  • kdenetwork API Reference
  • KDE Home
  • Contact Us
 

krdc

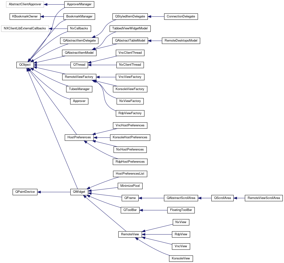
Class Hierarchy

Go to the textual class hierarchy

This file is part of the KDE documentation.
Documentation copyright © 1996-2020 The KDE developers.
Generated on Mon Jun 22 2020 13:29:34 by doxygen 1.8.7 written by Dimitri van Heesch, © 1997-2006

KDE's Doxygen guidelines are available online.

krdc

Skip menu "krdc"
  • Main Page
  • Alphabetical List
  • Class List
  • Class Hierarchy
  • Class Members
  • File List
  • File Members

kdenetwork API Reference

Skip menu "kdenetwork API Reference"
  • kget
  • kopete
  •   kopete
  •   libkopete
  • krdc
  • krfb

Search



Report problems with this website to our bug tracking system.
Contact the specific authors with questions and comments about the page contents.

KDE® and the K Desktop Environment® logo are registered trademarks of KDE e.V. | Legal