• Skip to content
  • Skip to link menu
KDE API Reference
  • KDE API Reference
  • kdelibs API Reference
  • KDE Home
  • Contact Us
 

KTextEditor

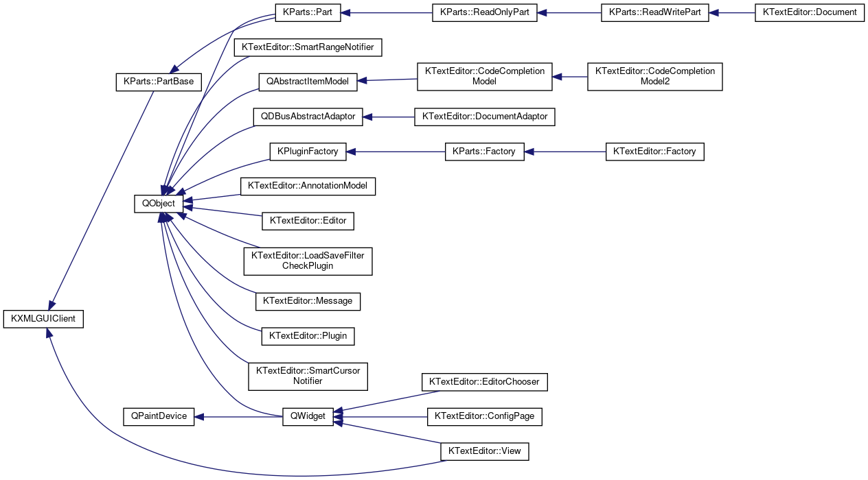
Class Hierarchy

Go to the textual class hierarchy

This file is part of the KDE documentation.
Documentation copyright © 1996-2020 The KDE developers.
Generated on Mon Jun 22 2020 13:27:18 by doxygen 1.8.7 written by Dimitri van Heesch, © 1997-2006

KDE's Doxygen guidelines are available online.

KTextEditor

Skip menu "KTextEditor"
  • Main Page
  • Namespace List
  • Namespace Members
  • Alphabetical List
  • Class List
  • Class Hierarchy
  • Class Members
  • File List
  • File Members
  • Modules
  • Related Pages

kdelibs API Reference

Skip menu "kdelibs API Reference"
  • DNSSD
  • Interfaces
  •   KHexEdit
  •   KMediaPlayer
  •   KSpeech
  •   KTextEditor
  • kconf_update
  • KDE3Support
  •   KUnitTest
  • KDECore
  • KDED
  • KDEsu
  • KDEUI
  • KDEWebKit
  • KDocTools
  • KFile
  • KHTML
  • KImgIO
  • KInit
  • kio
  • KIOSlave
  • KJS
  •   KJS-API
  •   WTF
  • kjsembed
  • KNewStuff
  • KParts
  • KPty
  • Kross
  • KUnitConversion
  • KUtils
  • Nepomuk
  • Plasma
  • Solid
  • Sonnet
  • ThreadWeaver

Search



Report problems with this website to our bug tracking system.
Contact the specific authors with questions and comments about the page contents.

KDE® and the K Desktop Environment® logo are registered trademarks of KDE e.V. | Legal