• Skip to content
  • Skip to link menu
KDE API Reference
  • KDE API Reference
  • kdegames API Reference
  • KDE Home
  • Contact Us
 

granatier

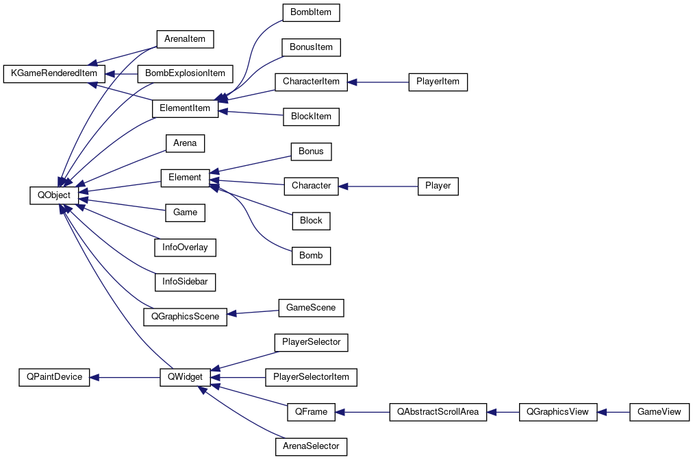
Class Hierarchy

Go to the textual class hierarchy

This file is part of the KDE documentation.
Documentation copyright © 1996-2020 The KDE developers.
Generated on Mon Jun 22 2020 13:18:11 by doxygen 1.8.7 written by Dimitri van Heesch, © 1997-2006

KDE's Doxygen guidelines are available online.

granatier

Skip menu "granatier"
  • Main Page
  • Namespace List
  • Namespace Members
  • Alphabetical List
  • Class List
  • Class Hierarchy
  • Class Members
  • File List
  • File Members

kdegames API Reference

Skip menu "kdegames API Reference"
  • granatier
  • kapman
  • kblackbox
  • kgoldrunner
  • kigo
  • kmahjongg
  • KShisen
  • ksquares
  • libkdegames
  •   highscore
  •   libkdegamesprivate
  •     kgame
  • libkmahjongg
  • palapeli
  •   libpala

Search



Report problems with this website to our bug tracking system.
Contact the specific authors with questions and comments about the page contents.

KDE® and the K Desktop Environment® logo are registered trademarks of KDE e.V. | Legal