• Skip to content
  • Skip to link menu
KDE API Reference
  • KDE API Reference
  • kdeedu API Reference
  • KDE Home
  • Contact Us
 

rocs/App

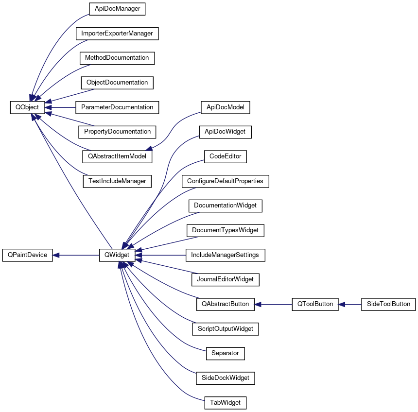
Class Hierarchy

Go to the textual class hierarchy

This file is part of the KDE documentation.
Documentation copyright © 1996-2020 The KDE developers.
Generated on Mon Jun 22 2020 13:16:13 by doxygen 1.8.7 written by Dimitri van Heesch, © 1997-2006

KDE's Doxygen guidelines are available online.

rocs/App

Skip menu "rocs/App"
  • Main Page
  • Namespace List
  • Alphabetical List
  • Class List
  • Class Hierarchy
  • Class Members
  • File List
  • File Members
  • Related Pages

kdeedu API Reference

Skip menu "kdeedu API Reference"
  • Analitza
  •     lib
  • kalgebra
  • kalzium
  •   libscience
  • kanagram
  • kig
  •   lib
  • klettres
  • marble
  • parley
  • rocs
  •   App
  •   RocsCore
  •   VisualEditor
  •   stepcore

Search



Report problems with this website to our bug tracking system.
Contact the specific authors with questions and comments about the page contents.

KDE® and the K Desktop Environment® logo are registered trademarks of KDE e.V. | Legal