• Skip to content
  • Skip to link menu
KDE API Reference
  • KDE API Reference
  • kde-runtime API Reference
  • KDE Home
  • Contact Us
 

PlasmaCore

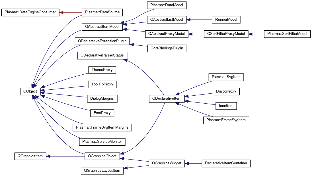
Class Hierarchy

Go to the textual class hierarchy

This file is part of the KDE documentation.
Documentation copyright © 1996-2020 The KDE developers.
Generated on Mon Jun 22 2020 13:08:28 by doxygen 1.8.7 written by Dimitri van Heesch, © 1997-2006

KDE's Doxygen guidelines are available online.

PlasmaCore

Skip menu "PlasmaCore"
  • Main Page
  • Namespace List
  • Alphabetical List
  • Class List
  • Class Hierarchy
  • Class Members
  • File List
  • File Members

kde-runtime API Reference

Skip menu "kde-runtime API Reference"
  • KCMShell
  • KNotify
  • Plasma Runtime
  •     PlasmaCore
  •     DragAndDrop
  •     PlasmaComponents
  •     PlasmaExtraComponents
  •     QtExtraComponents

Search



Report problems with this website to our bug tracking system.
Contact the specific authors with questions and comments about the page contents.

KDE® and the K Desktop Environment® logo are registered trademarks of KDE e.V. | Legal