• Skip to content
  • Skip to link menu
KDE 3.5 API Reference
  • KDE API Reference
  • API Reference
  • Sitemap
  • Contact Us
 

KDECore

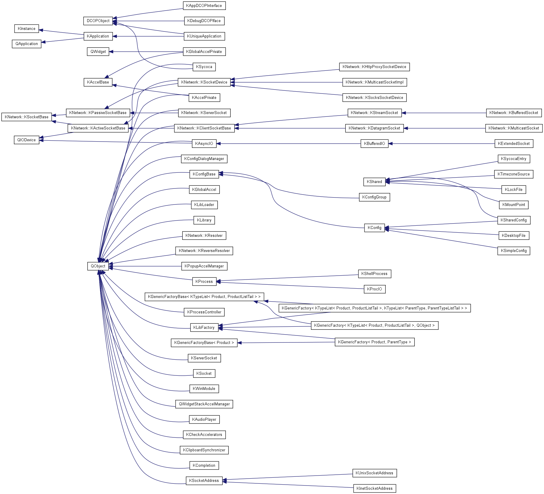
Graphical Class Hierarchy

Go to the textual class hierarchy

KDECore

Skip menu "KDECore"
  • Main Page
  • Modules
  • Namespace List
  • Class Hierarchy
  • Alphabetical List
  • Class List
  • File List
  • Namespace Members
  • Class Members
  • Related Pages

API Reference

Skip menu "API Reference"
  • dcop
  • DNSSD
  • interfaces
  • Kate
  • kconf_update
  • KDECore
  • KDED
  • kdefx
  • KDEsu
  • kdeui
  • KDocTools
  • KHTML
  • KImgIO
  • KInit
  • kio
  • kioslave
  • KJS
  • KNewStuff
  • KParts
  • KUtils
Generated for API Reference by doxygen 1.5.9
This website is maintained by Adriaan de Groot and Allen Winter.
KDE® and the K Desktop Environment® logo are registered trademarks of KDE e.V. | Legal